|
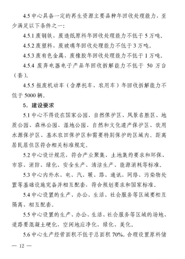
近日,山東省商務廳等八部門聯合下發《山東省再生資源示范產業園建設規范》和《山東省再生資源回收分揀示范中心建設規范》,這是全國第一個省級再生資源回收園區和回收分揀示范中心建設規范。 兩個《建設規范》明確示范產業園、回收分揀示范中心建設標準,須符合當地產業規劃、城鄉規劃、土地利用總體規劃、主體功能區規劃和廢物防治污染規劃,對再生資源主要品種加工能力提出具體要求。按照“綠色、環保、可持續發展”的要求,特別強調不得設在國家公園、自然保護區、風景名勝區、地質公園、森林公園、濕地公園、自然和文化遺產分布區、飲用水源保護區、基本農田保護區和需要特別保護的區域內;生產經營中降噪、除塵、去味和廢水、廢氣、廢渣處理以及危險廢棄物處置設備設施健全,符合國家標準,能有效防止環境二次污染。 根據《建設規范》要求,山東省商務廳擬于2019年6月會同有關部門評定第一批示范產業園、回收分揀示范中心。 根據規范要求,回收分揀示范中心要具備一定的再生資源主要品種年回收處理能力,至少滿足以下條件之一: 。1)廢鋼鐵、廢造紙原料年回收處理能力不低于5萬噸。 。2)廢塑料、廢玻璃年回收處理能力不低于3萬噸。 。3)廢有色金屬、廢橡膠年回收處理能力不低于1萬噸。 。4)廢棄電器電子產品年回收拆解能力不低于50萬臺(套)。 。5)報廢機動車(含摩托車、農用車)年回收拆解能力不低于5000輛。 










|