|
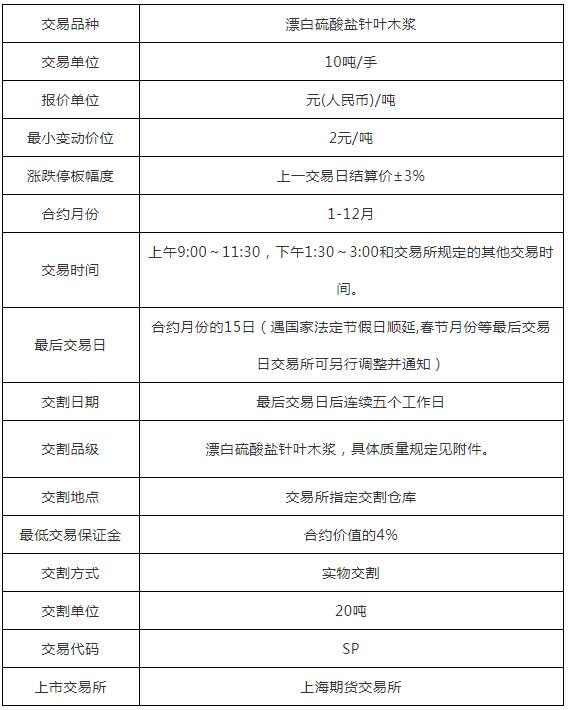
歷時5年的籌備,我國紙漿行業首個期貨合約產品離最終上市又邁進了一步,合約標的物為漂白硫酸鹽針葉漿,該產品在我國幾乎全部需要進口,對外依存度接近100%。 上海期貨交易所(下稱“上期所”)10月11日在官網發布通知,就紙漿期貨合約及相關規則公開征求意見。 此次公開征求意見的是《上海期貨交易所漂白硫酸鹽針葉木漿期貨合約》。根據此次公布的紙漿期貨合約(征求意見稿),紙漿期貨合約交易單位為10噸/手,最小變動價位為2元/噸,漲跌停板幅度為上一交易日結算價±3%及《上海期貨交易所風險控制管理辦法》相關規定,最低交易保證金為合約價值的4%,交割單位為20噸,合約月份為1-12月。 就目前的紙漿行業來說,仍然保持著上游漿廠、中間貿易商和下游紙廠的傳統貿易模式,紙漿期貨上市這種模式將轉變為“產業+金融”模式,紙漿期貨的上市將提高紙漿價格發現能力,增強我國紙漿的定價權,提高周邊市場的價格滲透度。市場人士分析認為,推出紙漿期貨交易,將有效發揮期貨市場的價格發現功能和套期保值功能,有利于促進紙漿行業市場化定價機制的形成,為產業鏈上下游企業提供風險管理工具。 上海期貨交易所漂白硫酸鹽針葉木漿期貨合約(征求意見稿) 
上海期貨交易所漂白硫酸鹽針葉木漿期貨合約附件 一、交割單位 漂白硫酸鹽針葉木漿(以下簡稱漂針漿)期貨合約的交易單位為每手10噸,交割單位為每一標準倉單重量(風干重)20噸,交割應當以每一標準倉單的整數倍交割。 二、質量規定 1、用于實物交割的漂針漿,其抗張指數、耐破指數和撕裂指數等三個指標應當符合或優于QB/T1678-2017《漂白硫酸鹽木漿》中針葉木漿一等品質量規定,塵埃指標應當符合或優于優等品質量規定,且D65亮度指標應當不小于87%。 2、每一標準倉單的漂針漿,應當是交易所認可的生產企業生產的指定品牌,應當附有相應的質量證明書。 3、每一標準倉單的漂針漿,應當是同一生產廠生產、同一品牌的正品漿商品組成。 4、漂針漿交割以實測風干重計重。每一標準倉單的溢短不超過±5%,重量誤差不超過±1%。 5、每一標準倉單應當載明重量和件數。包裝應當符合交易所的相關規定。 6、標準倉單應當由交易所指定交割倉庫按規定驗收合格后出具。 三、交易所認可的生產企業和指定品牌 用于實物交割的漂針漿,應當是交易所指定的品牌。具體的生產企業和指定品牌,由交易所另行規定并公告。 四、指定交割倉庫 由交易所指定并另行公告。
|